Designed for in-car use one-IC audio power amplifier, 50+ watts from a 12 V battery.

The integrated output amplifier described in this article consists of little more than one integrated circuit. It is intended especially for use in motor vehicles and other battery operated applications. Although it appears simple and hardly worth looking at, the amplifier can produce an appreciable audio power output.
Some years ago, Philips introduced a special integrated output amplifier chip, the TDA1560Q, that is able to provide 30 watts into 8 Ω from a 12 V power supply (without the use of a converter). This output power is obtained by operating the amplifier in Class H.
Philips designers have further improved a number of properties of the IC, among which the power output. According to the Philips data sheet, the improved device, the TDA1562Q, can deliver 70 watts into 4 ohms, but that is at the cost of the distortion, which at 10 per cent is rather too high, even for in a car. The prototype of the design described in this article provides 54 watts into 4 ohms at 1 per cent distortion. Since the number of requisite external components is smaller the printed-circuit board is even more compact.

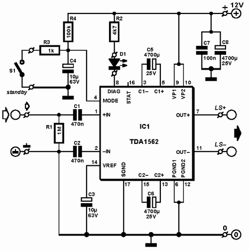
The circuit diagram in Picture 1emphasizes how few external components are needed to construct a complete output amplifier. Also, because of the absence of switch on phenomena, there is no need for a switch-on delay network. There is, of course, still a need for supply line decoupling capacitors. Capacitors C5 and C6 are required for Class-H operation, about which more in the box.
The value of input capacitors C1 and C2 is relatively low, thanks to the high input impedance of the IC. Switched RC network R4-C4 at the ‘mode select’ input (pin 4) serves to switch the IC to ‘mute’ or ‘standby’. When the supply voltage is switched on, the IC is first switched automatically to the ‘mute’ mode and to ‘on’ only after a short delay. The time constant R4-C4 is a few tenths of a second and this delay between the two states is sufficient to obviate disturbing (and annoying) switch-on phenomena.
Switch S1 enables the amplifier to be switched to ‘standby’ when the use of the amplifier is not needed for a period of time. When that time has elapsed, the amplifier is quickly reverted to normal operation. The current drain in the standby mode is virtually negligible at only 200 μA.
Resistor R3 prevents a short-circuit current ensuing when S1 is being closed at the instant C4 is being discharged.

The amplifier is best built on the single sided printed-circuit board shown in Picture 2. As mentioned earlier, the board is small for an output amplifier. In fact, most of its surface is taken up by the four car-type (spade) connectors via which the power supply and the loudspeakers are connected to the amplifier. The small size of the board also creates a few difficulties. If, for instance, the electrolytic capacitors are mounted first, the fitting of the IC becomes pretty difficult. It is, therefore, advisable to start with fitting the IC onto the heat sink (using plenty of heat conducting paste).
Sourse: http://www.nxp.com/